TES成为2024年LPL夏季赛第一支提前两轮晋级巅峰组的队伍!

admin 2024-06-16 阅读:245 评论:0
6月16日消息,TES提前两轮成为2024年LPL夏季赛第一支晋级巅峰组的队伍! TES击败OMG后,TES战绩达到4-0。即使接下来的两场比赛TES都以0-2告负,TES的比分仍然是8-4。 RA的理论最高分是8-6,...

format,webp

6月16日消息,TES提前两轮成为2024年LPL夏季赛第一支晋级巅峰组的队伍!

TES击败OMG后,TES战绩达到4-0。即使接下来的两场比赛TES都以0-2告负,TES的比分仍然是8-4。

RA的理论最高分是8-6,不能超过TES。与此同时,OMG的最好成绩也只能是2-4。

因此TES提前两轮晋级巅峰组。

format,webp

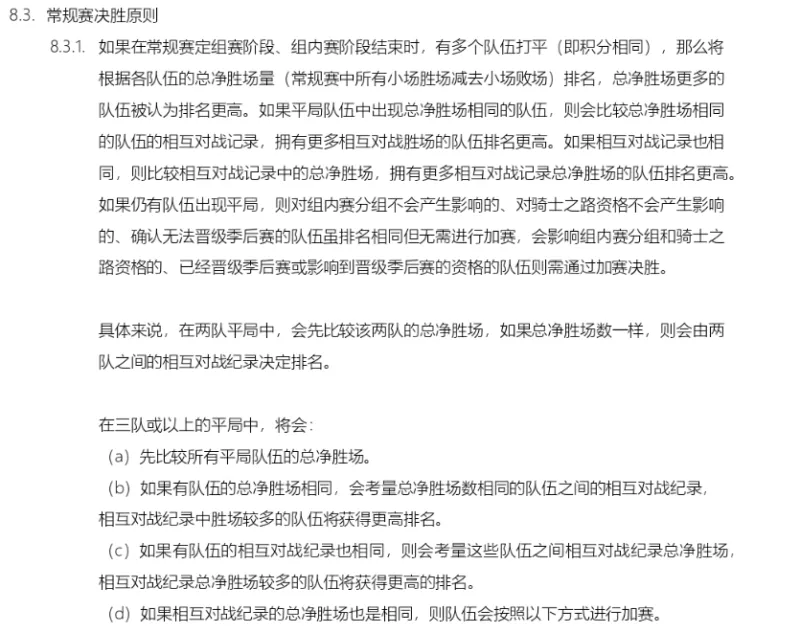
团体赛同分规则如下:

format,webp

版权声明

本文仅代表作者观点,不代表百度立场。
本文系作者授权百度百家发表,未经许可,不得转载。

分享:

扫一扫在手机阅读、分享本文

发表评论
热门文章
  • 媒体人:山西队曾接触过杨鸣,希望他接替杨学增指导

    媒体人:山西队曾接触过杨鸣,希望他接替杨学增指导
    央视CCTV5节目《篮球公园 战季2024 总冠军的诞生》播出,辽宁队主教练杨鸣表示确实有几家不同目标的俱乐部球队找到了他。据微博媒体人“球圈赵探长”消息,山西队曾接触过杨鸣,希望他接替杨学增指导。微博原文:“杨鸣在接受《篮球公园》专访时,谈到了辽宁队当时的危机,以及他重返辽宁队始末。杨导讲到,当时已经在和几家俱乐部接触,有冲季后赛的,也有冲冠的,并已经谈判到了比较深入的阶段。据探长了解,当时其中一家接触的俱乐部是山西男篮,后者曾希望杨鸣去接替杨学增指导。不过杨导也讲,随后辽...
  • 有梭哈的可能吗?湖人夏天将有3个首轮签可供交易

    有梭哈的可能吗?湖人夏天将有3个首轮签可供交易
    今日,据ESPN名记报道,鹈鹕正式放弃使用湖人今年的首轮第17顺位选秀权。消息人士告诉ESPN,鹈鹕已经向湖人和联盟办公室提交了正式通知,2024年NBA选秀大会的首轮第17顺位选秀权将归属洛杉矶湖人队。鹈鹕将在2025年获得湖人的首轮选秀权。自此,湖人可以在即将到来的选秀中交易多达3个首轮签,分别是今年的17顺位以及2029年和2031年。...
  • 恭喜中国女排!日本2

    恭喜中国女排!日本2
    6月13日福冈,全国女排联赛日本站,加拿大队在前两场失利后完成惊人翻盘,以3-2获胜(23-25/22-25/25-20/25-21/16-14)征服日本!中国女排也因此受益,超越日本队,升至亚洲第一的位置。 这场跌宕起伏的比赛中,加拿大主攻格雷和中继投手范雷克大放异彩,联手贡献57分。决胜局两队一直胶着至14平,最终以霍维发球直接得分结束比赛,这是出乎所有人意料的。加拿大凭借这场胜利掌握了自己的命运。从0-2落后时输掉7.31分,到最终3-2逆转拿下7.69分,加拿大...
  • 佩佩+孔塞桑要求付欧冠奖金,波尔图主席博阿斯自掏腰包发钱

    佩佩+孔塞桑要求付欧冠奖金,波尔图主席博阿斯自掏腰包发钱
    多家葡萄牙媒体透露,在葡萄牙杯决赛的赛前,波尔图队长佩佩和主教练塞尔吉奥-孔塞桑要求新任主席博阿斯支付欧冠比赛的奖金。博阿斯没办法,自掏腰包贴上了这部分奖金。此前,博阿斯通过2名投资者拿得来的350万欧元资金,支付了4月份的工资。...
  • BLG与G2训练赛曝光! ELK和Xun联手拿下30杀 Knight被大帽压制

    BLG与G2训练赛曝光! ELK和Xun联手拿下30杀 Knight被大帽压制
    MSI季中赛正式开始。除了参加预选赛的球队外,其他球队也都进入了紧张的训练和备战阶段。虽然BLG还没有出发前往成都,但已经和各大队伍约好了训练比赛。近日,助理ON选手在直播过程中,意外曝光了BLG与G2的一场训练赛结果。可以说BLG狂打G2。具体训练比赛情况如下。整体数据来看,BLG砍了40人头,而G2只拿到了27人头,BLG在经济上也领先巨大。后来xun开播后,这次训练赛的内容也被曝光,数据更加详细、清晰。 BLG的阵容是上单Crocodile、打野Foego、中单Hui、...